机床刀具:工业母机之利齿,国内企业向上突围能否快速突围?
1. 工业之母的“牙齿”,迈向高端制造的重要环节
机床作为“工业之母”,所担负的加工工作量占机器总制造工作量的 40%-60%,其发展水平对于一国的制造业整体水平的提升具备极强的战略意义。
目前我国机床在数控系统、伺服器、减速器、电主轴、丝杠、刀具等核心系统及部件仍较为依赖进口,国产化进程任重道远。
刀具制造水平的发展对机床产业发展意义重大。
切削加工约占整个机械加工工作量的 90%,是机械制造行业中的最基础的环节。刀具作为工业母机的牙齿,是各类机床最重要的核心零部件之一。虽然刀具成本仅占单个零件生产成本的 1%~5%,但刀具性能的好坏将直接制约机床向高速、高精密和高效方向的发展。作为新 材料产业的下游和新装备产业的上游,刀具制造业也是国家实施制造强国战略的重点布局领域,以高精度、高可靠性、高效率为特点的现代切削刀具在现代制造体系中越发起着不可替代的关键作用。
刀具生产普遍采用通用生产线,生产工序从前到后依次为配料——压制成型——烧结成型——深加工——涂层——包装等环节,国际一线厂商还会参与废旧刀片回收环节,在控制原材料市场价格的同时实现与客户的深度绑定,其中山特维克在过去十年间回收的硬质合金刀片数量已经占到销售量的 40%。
切削性能和刀具寿命为刀具用户主要考量因素。
根据《金属加工》的第四届切削刀具用户调查分析报告中的数据显示,下游用户关注因素排名前两位的分别是切削性能和刀具寿命。即使在考虑使用成本时,用户更多考量的是由切削性能和刀具寿命所带来的综合使用成本,而直接采购价格相对次之。
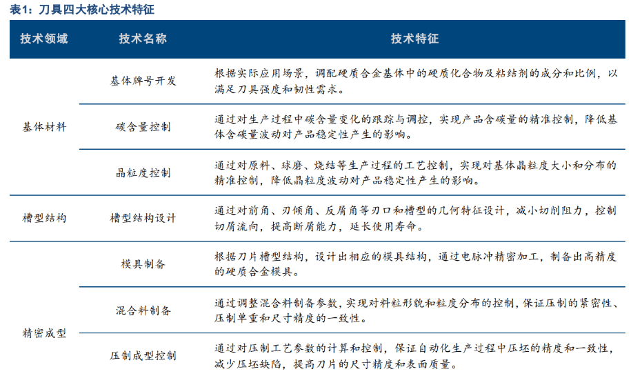
刀具制造重点在于四大核心技术。
根据华锐精密招股说明书披露,刀具制造具有较高的技术壁垒,壁垒集中在设计和工艺环节,主要包括四大核心技术:基体材料、槽型结构、精密成型和涂层工艺。在制造环节中, 生产设备中的非标定制化设备均采用国产设备,而所采用的进口设备均为标准化设备,国产设备可以替代,不存在进口依赖问题。
国外大型刀具企业重点从结构设计、基体材料和涂层技术等方面进行刀具性能技术攻关。
从伊斯卡公司硬质合金切削技术功效图来看,各技术领域对于提高切削性能和刀具寿命的贡献不尽相同。伊斯卡公司主要通过优化结构设计改进刀具性能;此外通过改善材料对于提高强度、抗震性、定位精度、加工效率及精度,降低噪音也很重要;涂层技术是近年伊斯卡公司较为重视的技术手段,可用于实现提高定位精度、加工效率和延长刀具寿命,将来有望大幅增长。
2. 产业链结构清晰,中游国内刀具企业向上突围
刀具产业链结构清晰。
刀具行业产业链主要可以分为上游基础材料生产,中游刀具制造和下游终端应用,其中中游是核心环节。
上游基础材料主要有工具钢、硬质合金、陶瓷、超硬材料(包括人造金刚石 PCD 和立方氮化硼 CBN),中游刀具制造主要分为国际厂商和国内厂商,下游终端应用分布广泛,各制造业细分领域均有所涉及。
2.1 上游原材料:硬质合金是主流材料,未来占比将进一步提升
刀具的性能与刀具材料密切相关。目前用于刀具制造的材料主要有高速工具钢、硬质合金、陶瓷和超硬材料(立方氮化硼 CBN 和人造金刚石 PCD),其中硬质合金材料全球占比超过 60%,国内占比超过 50%。
超细晶粒硬质合金、先进涂层技术、超硬材料普及将成刀具材料发展大趋势。
随着制造业高端转型,加工材料日趋复杂以及高速切削、硬切削和干切削快速发展,多功能复合刀具、高速高效刀具成为当前刀具发展的主流趋势。
趋势呈现出:
(1)硬质合金材料朝着超细及纳米晶粒硬质合金材料方向发展,并通过开发和使用加压烧结等新工艺提高硬质合金内在质量;
(2)涂层应用增多——纳米涂层、梯度结构涂层及全新结构、材料的涂层将大幅提高刀具性能,化学涂层(CVD)应用占比持续提高,物理涂层(PVD)取得重大进展,涂层技术成为改善刀具性能的主要途径;
(3)陶瓷、金属陶瓷、氮化硅陶瓷、PCD 和 CBN 等刀具材料硬度高、耐磨性和耐热性好,应用场合日趋增多。
未来硬质合金材料将凭借其高硬度、高耐磨性和低成本的高性价比特点在刀具上获得更多应用。
经过多年发展,我国硬质合金行业发展水平与国外差距持续缩小。
我国的硬质合金工业起步较欧美发达国家晚约 20 年。
经过 70 余年的发展,硬质合金工业大致经历了五个阶段:雏形期、发展壮大期、技改期、繁荣期、战略重组与国际化竞争期。
通过技术引进后的长期消化吸收,我国硬质合金行业发展水平与国外差距持续缩小,为硬质合金刀具迈向中高端垫定了基础。
2.2 中游刀具厂商:中高端长期被国外垄断,国内企业快速追赶
国内中游刀具行业格局相对分散,但从发达国家刀具行业发展路径来看,由于刀具行业壁垒较高,最终将形成高行业集中度的格局。
目前刀具市场第一梯队有山特维克、伊斯卡和肯纳金属,第二梯队有三菱综合材料、京瓷等、第三梯队有株洲钻石、厦门金鹭、欧科亿、华锐精密等国产品牌,这是受制于我国机床生产主要还停留在中低端的技术水平。
在自主可控和产业升级的大背景下,刀具行业整体逐渐迈向高端化与集中化:
一方面,技术方面追赶较快,尤其在中端产品上,部分产品性价比已超越原有主导的日韩企业,国产替代进程加速;另一方面,高端化发展也带来行业壁垒的进一步提升,后续刀具行业也会越来越集中,出现少数业内龙头。
(1)第一梯队:山特维克、肯纳金属、伊斯卡等欧美刀具企业,创立时间久且拥有庞大经营规模、完善的人才培养机制、多年技术积淀、优异的质量管理体系、多元化产品矩阵和丰富客户资源,以提供完整综合解决方案为主,在高端定制化领域持续保持领先地位。
(2)第二梯队:三菱、京瓷、住友、特固克、特洛伊、泰珂洛等日韩企业,主打刀具通用性、稳定性和性价比,在中端市场占有一席之地,目前在我国进口刀具消费中占有很高比重。
(3)第三梯队:株洲钻石、厦门金鹭、欧科亿、华锐精密、恒锋工具、鲍斯股份、沃尔德、邦普刀具等国内众多中小企业,规模小、以生产传统刀具为主,通过差异化策略和价格优势抢占了国内低端市场,并逐渐向中端市场渗透。
部分国产刀具材料性能可与日韩相当紧追欧美。
根据欧科亿和华锐精密上市问询函回复公告披露,部分涂层 刀片在基体硬度和韧度、涂层硬度和膜基结合力等方面的综合性能已经达到欧美日韩等国际头部刀具企业的 产品水平。
切削性能方面虽与欧美仍有差距,但可与日韩并驾齐驱。
根据欧科亿和华锐精密上市问询函回复公告披露,切削性能可以从切削力、切削效果、磨损性能和工件表面质量四个维度进行衡量,根据测试实验对比,部分国产刀具性能可与日韩企业持平,紧追欧美龙头企业。
在同等条件下,国产刀具性能不输进口日韩刀具,且价格优势明显,因此下游客户有采用国产刀具替代进口日韩的刀具的需求,中端刀具市场国产品牌渗透率有望进一步提高。
2.3 下游终端应用广泛,市场规模稳步增长
刀具作为工业母机的核心部件,在汽车、通用机械、模具、工程机械、航空航天等诸多领域均有所应用。
全球切削刀具市场稳步增长,国内市场相对表现更佳。
根据华锐精密招股说明书披露,全球刀具消费市场主要集中在中、美、德、韩、日等国家。2010 年以来,以中国为代表的亚洲刀具市场增长率位居全球刀具规模增长首位,是全球增长率的 2.5 倍。
2016-2020 年,全球切削刀具市场规模从 331 亿美元增长至 370 亿美元,CAGR 为 2.82%;同期中国切削刀具市场规模从 321.5 亿元增长至 446 亿元,CAGR 为 8.53%,增速中枢为 7.8%,远远优于全球市场表现。
我国机床消费总量稳居全球第一,对标海外刀具消费占比仍有很大提升空间。
根据欧科亿招股说明书披露,我国机床消费量已多年连续位居全球第一,截止 2019 年我国刀具消费额 393 亿元占机床消费比重为 25%,相较发达国家每年 50%左右的比例,我国的刀具消费比例还有很大的提升空间。
近年来,我国出台了一系列产业发展政策,明确鼓励和支持机床专用刀具材料、高精密高性能切削刀具等产业的高质量发展。
高端刀具进口依赖性强,国产刀具开始抢占进口份额。
根据中国机床工具工业协会统计数据显示,我国现代制造业所急需的高端刀具依然对进口产品有很强的依赖性,近年来进口刀具市场占有率常年维持在 30%以上,具体消费额也常年维持在 110 亿元以上。
不过从数据上可以看出,2015-2019 年进口刀具市占率从 37.18% 的高点已经降至 34.61%,一定程度上也反映出国产刀具正在逐步抢占进口刀具市场。
3. 行业转型升级驱动数控化率提升
对标发达国家,我国机床数控化率较低。
相较于传统金属切削机床,高档数控金属切削机床主要应用于航空航天用涡轮叶片、汽车发动机零部件和船舶用螺旋桨等核心零部件的深加工。
从全球发达国家机床发展趋势上看,日本机床数控化率超过 90%,德国机床数控化率超过 75%,美国机床数控化率超过 80%。
相比之下,近年我国机床数控化率持续提升,从 2000 年的 7.79%提升至 2021 年的 41.11%,但较发达国家的高数控化率仍有很大提升空间。
随着我国产业结构转型升级,数控金属切削机床占比持续提升,未来空间广阔,数控刀具作为数控机床的牙齿将直接受益。
我们认为受益刀具性能和机床数控化率双提升,硬质合金刀具“十四五”期间市场规模 CAGR 为 9.07%。
关键假设:
(1)“十四五”期间是高端制造转型关键之年,假设刀具消费仍将维持 7%以上的复合增速。
(2)对标发达国家 60%以上的市场份额,假设硬质合金刀具年渗透率增速保持 1%。
4. 报告总结和行业重点公司
4.1 报告总结
我们持续看好机床行业的数控化率提升和国产替代逻辑,深度布局硬质合金产业链一体化且具备先进技术实力和较强产品力的中钨高新,硬质合金锯齿刀片与数控刀具双擎驱动的欧科亿和聚焦硬质合金数控刀具的华锐精密等公司有望直接受益。
中钨高新旗下的株洲硬质合金集团自 2016 年便成为山特维克年度报告在列的主要中端市场竞争对手,近年公司改革重组后经营持续向好,专利授权数量快速增加,有望凭借规模优势和 技术底蕴在国产替代中获得更多成长空间;
欧科亿通过硬质合金锯齿刀业务起家并成长为业内冠军,在硬质合金领域拥有一定的技术积累,近年数控刀具产品毛利与收入贡献持续提升,看好其数控刀具业务成长,开启第二曲线;华锐精密聚焦硬质合金数控刀具业务,看好公司在品牌与渠道端布局。
以上公司在技术、产能、品牌和服务均名列业内前茅,产品口碑和知名度均被业内广泛认可,在中高端刀具国产替代进程中将直接受益。
4.2 行业重点公司
4.2.1 中钨高新:山特维克中端刀具市场主要竞争对手之一
自 2016 年开始,山特维克在历年年度报告中均将株洲硬质合金集团(以下简称“株硬”)作为其中端刀具市场的主要竞争对手,由此株硬实力可见一斑。
中钨高新作为株硬的母公司,其近年也经历了高速发展。
公司前身为 1993 年成立的海南金海股份有限公司,于 1996 年登陆深圳证券交易所;
2000年吸收株硬和自硬的优质资产并更名中钨高新材料股份有限公司;
2006年湖南有色增持中钨高新股权,成为第一大股东;
2009年五矿集团通过控股湖南有色成为公司实际控制方;
2013年五矿集团将株硬和自硬优质资产注入公司,彼时公司持有株硬 100%股权和自硬 80%股权;
2016年公司托管五矿旗下矿山和冶炼企业,成为集矿山、冶炼和合金产业链一体化的硬质合金企业,并由六级公司升至二级直管公司;
2018和 2020 年分别收购德国 PCB 微型钻头和铣刀生产商 HPTec 和南硬公司,业务再次获得壮大。
公司股权结构清晰,构建五矿集团硬质合金业务版图。
截至目前,中钨高新已经形成由株硬、自硬和南硬为主的硬质合金刀具业务板块,其中株硬旗下的株洲钻石常年位列国内数控刀具产销量第一。
此外,公司还托管有五矿集团的柿竹园、瑶岗仙矿业、香炉山钨业、新田岭钨业、远景钨业 5 家钨矿山企业和郴州钻石钨、赣北钨业 2 家硬质合金冶炼企业,形成了硬质合金“矿采——冶炼——应用”的全产业链布局,明确了公司“矿山是保障,冶炼是基础,合金是方向”的战略定位。
根据公司披露,当前主要经营业务有刀片及刀具、硬质合金和化合物及粉末。
由于刀具更接近终端使用,属于深加工产成品,毛利率最高接近 40%,而化合物及粉末属于冶炼环节半成品,受原材料价格波动影响较大,毛利率在 10%上下。
公司改革成效显著,各项财务指标持续向好。
近年来公司大股东五矿集团针对公司采取了一系列改革,包括提升集团直管单位,董事会人员调动,“三供一业”分离,引入产业投资机构,实施股权激励计划等,使公司经营步入快车道,治理效率大幅提升,各项财务指标持续向好。
截止当前披露的 2021 年业绩快报显示,公司营业收入同比增长 21.92%,净利润同比增长 138.91%。
4.2.2 欧科亿:硬质合金锯齿刀冠军,发力数控刀具再下一城
首家以硬质合金刀具业务为主的科创板上市公司。
欧科亿地处“硬质合金之都”湖南省株洲市。公司成立于 1996 年,并于于 2020 年 12 月登陆上交所科创板,成为首家以硬质合金刀具为主营业务的科创板上市公司。
公司目前主要产品有硬质合金制品和数控刀具产品:
硬质合金制品方面,公司自成立便致力于硬质合金制品的研制,积累了丰富的经验,目前是国内锯齿刀片生产规模最大的企业,与国内外知名工具企业建立了长期稳定的合作关系,并多次获得百得工具的“优秀供应商”称号;
数控刀具产品方面,公司开发了覆盖车、铣、钻等主要数控加工方式的刀具,其“OKE”品牌在第四届切削刀具用户调查中被评选为“用户满意品牌”,其自主研制的不锈钢材料加工刀片获得了“金锋奖(首届切削刀具创新产品奖)”和“2020 荣格技术创新奖”。
公司营收增速稳健,数控刀具业务收入贡献占比持续提升。
根据欧科亿招股说明书披露,公司 2019 年数控刀具产销量已跃居至国内第二,仅次于株洲钻石。
公司近年营收和净利润持续保持高速增长,根据 2021 年业绩快报显示,2021 年营业收入 9.9 亿,同比增长 41.04%,四年 CAGR23.32%,归母净利润 2.22 亿,同比增长 106.86%,四年 CAGR49.42%。
公司期间费用管控合理,盈利能力持续向好。
期间费用方面,公司近年费用管控持续向好,根据 2021 年三季报披露,期间费用率为 5.64%,较 2017 年下降 4.14pct。
盈利能力方面,公司近年整体毛利率维持在 30% 以上,净利率增长至 20%以上,ROE 也稳定在 10%以上,且趋势持续向好。
研发投入维持较高水平,专利授权数量稳步增长。
研发投入方面,公司近年研发投入经费稳中有增,占营收比重稳定维持 4%以上。专利获取方面,截止 2020 年底,公司累计获得有效专利授权 84 项,较 2019 年新 增 10 项。
4.2.3 华锐精密:聚焦数控刀具的领先企业,机床数控化+刀具国产替代双轮驱动业绩腾飞
国内硬质合金切削刀具领先制造商。
华锐精密同样地处“硬质合金之都”湖南省株洲市。
公司成立于 2007 年,并于 2021 年 2 月登陆上交所科创板。
公司是国内先进的硬质合金切削刀具制造商,主要从事硬质合金数控刀片的研发、生产和销售业务。
其生产的“顽石刀具”品牌在第四届切削刀具用户调查中被评为“用户满意品牌”,自主研制的锋芒系列硬质合金数控刀片和模具铣削刀片分别获得“金锋奖”和“荣格技术创新奖”。目前公司硬质合金数控刀具包括车削刀片、铣削刀片和钻削刀片。
业绩持续高速增长,车削和铣削刀片贡献占比最大。
公司近年来营业收入和净利润持续保持高速增长,营业收入从 2017 年的 1.34 亿元增长至 2021 年的 4.85 亿元,四年 CAGR37.93%,归母净利润从 0.31 亿元增长 至 1.62 亿元,四年 CAGR51.20%。分项来看,车削和铣削刀片贡献占比最大。
期间费用管控持续向好,各盈利指标稳定维持高位。
费用管控方面,公司近年期间费用率持续下降,2021 年期间费用率为 8.05%,较 2017 年下降 6.75pct;盈利能力方面,公司产品毛利率稳定维持在 50%左右,净利率持续走高,较 2017 年上升 10.13pct,ROE 因 2021 年上市募资权益乘数降低略有回调,后续随着产能释放,ROE 将逐步恢复至 20%以上高位。
5. 风险提示
宏观经济下行的风险。
机床刀具具有工业耗材的属性,其需求量通常会受到制造业景气度的影响。如果宏观经济下行,制造业固定资产投资相对疲软,将影响工业母机的资金投入,进而对刀具需求产生冲击。
数控机床发展不及预期的风险。
进口数控机床通常匹配进口一线品牌刀具,相比较之下,国产数控机床厂商接受国产刀具的意愿更加强烈。如果我国数控机床发展相对缓慢的话,将直接影响刀具行业的国产替代进程。
产能扩张不及预期的风险。
由于刀具的成本占机加工成本的比例较低,因此客户在国产刀具产能不足时,可能会转向购买进口刀具,导致国际品牌抢占国产品牌的市场份额。
市场竞争加剧的风险。
鉴于刀具发展对工业母机的发展意义重大,世界各主要工业国家和跨国巨头公司都投入大量精力和资源进行相关产品的研究与开发。国际巨头凭借底蕴积累已经在很多核心技术领域享有知识产权保护,深度参与国际行业标准的制定,形成强大的市场影响力和品牌知名度,可能针对行业追赶者制定更加激进的竞争政策,我国公司在发展过程中可能面临国际巨头更大的竞争压力。
上一篇:江门中刀:做制造业当家的精刀 练破解“卡脖子”的毫厘之功 下一篇:2022年机床刀具行业市场现状及竞争格局分析 机床刀具市场规模持续扩容


