内容概要:我国刀具品类较多,广泛应用于各种领域。2022年我国硬质合金刀具市场规模268.54亿元,占52.45%;高速钢刀具市场规模102.66亿元,占20.05%;陶瓷刀具市场规模44.13亿元,占8.62%;PCBN刀具市场规模12.95亿元,占2.53%;金刚石刀具市场规模34.06亿元,占6.65%;其他刀具市场规模49.66亿元,占9.70%。
关键词:刀具市场规模、刀具市场竞争格局、刀具行业对外依存度
一、刀具行业概况
刀具是一种用于切削、磨削、钻孔、刮削、研磨或其他加工操作的手持或机器安装的工具。刀具材料的选择对刀具寿命、加工效率、加工质量和加工成本等的影响很大。刀具切削时要承受高压、高温、摩擦、冲击和振动等作用。
刀具可以采用各种不同的形状和设计,以适应不同的加工任务,包括铣刀、钻头、车刀、磨削轮、锯片、刨刀、绞刀、刮刀等。它们通常由高硬度和耐磨的材料制成,以确保其持久性和切削能力。刀具的选择取决于工件材料、加工过程和所需的加工精度。按刀具材料可以分为高速钢刀具、硬质合金刀具、金刚石刀具、陶瓷刀具、PCBN刀具;
按照切削方式分为旋转切削刀具、线性切削刀具。
二、刀具行业发展现状
刀具是加工工艺中不可或缺的组成部分,它们的设计和质量直接影响到加工效率、成本和产品质量。刀具的刃部分经常需要定期磨削或更换,以维持其性能和精度。近年来我国刀具市场规模呈现波动增长的趋势,具体的规模会受到刀具行业技术水平和产销情况的影响。2022年我国刀具市场规模为512亿元,2021为477亿元,同比增长7.34%。
我国刀具品类较多,广泛应用于各种领域,随着各领域需求的增长,以及各种产品结构技术的改善,刀具产品更能切合市场的需求度。2022年我国硬质合金刀具市场规模268.54亿元,占52.45%;高速钢刀具市场规模102.66亿元,占20.05%;陶瓷刀具市场规模44.13亿元,占8.62%;PCBN刀具市场规模12.95亿元,占2.53%;金刚石刀具市场规模34.06亿元,占6.65%;其他刀具市场规模49.66亿元,占9.70%。
国内刀具行业曾由于技术能力、材料等方面的限制,产品主要以低端为主。国内刀具生产企业技术实力的不断积累、发展与提高,目前已经逐步缩小了与国际先进水平的差距,产品结构不断向中高端迈进。国内刀具企业在生产设备、原材料供应等方面也得到了越来越多的技术支持,使国内刀具企业在制造手段、工艺技术、产品质量、产品种类等方面得到了相应的提升,进一步缩小了与进口产品品质上的差距。随着国产刀具性能的进一步提升, 国产产品将逐
步实现对高端进口刀具产品的替代。
三、刀具行业产业链
1、刀具行业产业链结构
刀具行业产业链上游为硬质合金材料、工具钢(碳素工具钢、合金工具钢、高速工具钢)、陶瓷和超硬材料;其下游应用广泛,包括钢结构工程、轨道交通、造船业、能源装备、机械制造、石油工程等,主要以制造业行业为主,其中汽车制造、通用机械等行业占据了切削刀具行业主要需求领域。
2、刀具行业产业链上游-金刚石
金刚石(diamond),俗称“金刚钻”,它是一种由碳元素组成的矿物,是石墨的同素异形体,化学式为C,也是常见的钻石的原身。金刚石刀具具有极高的硬度和耐磨性、低摩擦系数、高弹性模量、高热导、低热膨胀系数,以及与非铁金属亲和力小等优点。可以用于非金属硬脆材料如石墨、高耐磨材料、复合材料、高硅铝合金及其它韧性有色金属材料的精密加工。
金刚石按照成因可分为天然金刚石和人造金刚石。天然金刚石是一种稀有、贵重的非金属矿产,其中质优粒大、可用于制作饰品的宝石级金刚石被称为天然钻石,矿藏储量不高且采掘难度较大,无法被大范围应用于工业领域。全球工业用金刚石主要是人造金刚石,人造金刚石不仅具有超硬、耐磨和抗腐蚀等优异力学特性,还具有其他材料无可比拟的热学、光学、声学、电学和化学等优异性能。数据显示,2022年我国人造金刚石行业市场规模约为46.08亿元,较2021年增长4.95亿元。
3、刀具行业产业链下游-模具
模具作为工业生产中的主要工艺装备和“效益放大器”,广泛应用于机械、电子、汽车、石化、建筑业等国民经济的5大支柱产业中。而在模具加工中,刀具的选择直接影响着模具零件的加工质量和加工效率,因此正确选择刀具对模具加工有着重要的意义。
近年来,随着国内制造业发展向好,在劳动力、成本、需求等优势等推动下,我国制造业取得快速的发展,进而拉动了我国模具需求的快速增长,为我国模具行业规模的增长提供了强劲动力。2022年我国模具行业市场规模约为3467.73亿元,同比增长210.93亿元。
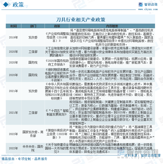
四、刀具行业发展环境-相关政策
刀具制造行业是机械制造的基础支撑性行业,是制造业提高生产效率和产品质量的最重要因素。近年来,家政策出台的多项关于工业制造和科技发展的政策均提到要大力提升刀具制造产业的发展水平,推动刀具制造企业的发展壮大。
五、刀具行业竞争格局
1、企业竞争梯队
国外刀具传统上分为山特系、IMC系、美国系、欧洲系、日本系五大系。在五大派系中,山特维克集团旗下包括可乐满、瓦尔特、山高、万奈特、Safe鄄ty、多马等。目前山特维克、肯纳金属、伊斯卡等欧美刀具制造主导高端定制化刀具市场,位居我国刀具消费市场企业竞争的第一梯队;三菱、京瓷、特固克、克洛伊等日韩刀具制造商邻居第二梯队;国内刀具企业数量众多,生产经营规模小,没有形成自身的行业产业链,主要是通过价格和服务优势赢得较多中低端市场份额,国内市场的第三梯队,主要有中钨高新、厦门钨业、欧科亿等。
2、上市企业-厦门钨业
专注于钨钼、稀土和锂离子电池材料三大核心业务。主要从事钨精矿、钨钼中间制品、粉末产品、丝材板材、硬质合金、切削工具(包含整体刀具及可转位刀片)等。生产的硬质合金产品具有质量优、单价高的特点,产销规模为国内前列。2021年厦门钨业整体刀具产量690万件,较2021年增长69;销量650万件,较2021年减少35万件。
六、刀具行业发展趋势
中国刀具制造行业起步较晚,但是随着我国制造业的快速发展,刀具作为机械加工的必要工具之一,行业近年来实现了跨越式发展。随着制造业分工更加精细化,制造业企业的需求随之多样化和个性化,刀具应用领域也逐渐细化。因此,刀具制造企业需要持续提升创新研发能力,面对复杂多变的应用场合和加工条件,结合客户需求研发更具针对性、更高附加值的产品。
了解更多刀具行业的深度研究分析和全面数据,请关注智研咨询发布的《中国刀具行业市场运行格局及战略咨询研究报告》。本《报告》从2023年全国刀具行业发展环境、整体运行态势、运行现状、进出口、竞争格局等角度进行入手,系统、客观的对我国刀具行业发展运行进行了深度剖析,展望2024年中国刀具行业发展趋势。《报告》是系统分析2023年度中国刀具行业发展状况的著作,对于全面了解中国刀具行业的发展状况、开展与刀具行业发展相关的学术研究和实践,具有重要的借鉴价值,可供从事刀具行业相关的政府部门、科研机构、产业企业等相关人员阅读参考。
智研咨询是中国产业咨询领域的信息与情报综合提供商。公司以“用信息驱动产业发展,为企业投资决策赋能”为品牌理念。为企业提供专业的产业咨询服务,主要服务包含精品行研报告、专项定制、月度专题、可研报告、商业计划书、产业规划等。提供周报/月报/季报/年报等定期报告和定制数据,内容涵盖政策监测、企业动态、行业数据、产品价格变化、投融资概览、市场机遇及风险分析等。



